重庆地质矿产研究院
2016年部门决算情况说明
一、单位基本情况
(一)职能职责
重庆地质矿产研究院(以下简称我院)系重庆市国土资源和房屋管理局直属科研事业单位和技术支撑单位,属市财政局一级预算单位,事业单位分类为公益二类,财务管理和会计核算执行《地质勘查单位财务制度》和《地质勘查单位会计制度》。我院的宗旨是:开展地质矿产和土地科学研究与技术服务,促进国土资源事业发展。主要职责任务是:开展基础地质、固体矿产资源、气体矿产资源、液体矿产资源、地质环境研究;承担地质灾害应急救援与保障;开展土地资源节约集约高效利用、耕地保护、土地整治相关政策、理论和技术研究;开展土地调查评价与土地检测政策理论研究和技术工作;开展土地技术论证、技术审查工作;承担地质科学实验与技术标准、规范研究制定;开展物化遥技术开发应用研究;承担国土资源科技创新基础平台建设;开展基础地质调查评价、矿产资源勘查、地质环境保护与地质灾害防治工作;开展矿产资源分析测试;开展土地利用、规划及土地整治技术支撑工作;开展地质矿产、土地资源、环境保护、检测检验等技术咨询与服务工作。
(二)机构设置
截至目前,我院建成有国土资源部页岩气资源勘查重点实验室、国土资源部矿山地质环境重庆南桐野外基地、国土资源部重庆矿产资源监督检测中心、外生成矿与矿山环境重庆市重点实验室、重庆市页岩气资源与勘查工程技术研究中心、重庆市地质灾害自动化监测工程技术研究中心、重庆市页岩气勘探开发工程研究中心等7个省部级科研平台,煤炭资源与安全开采国家重点实验室重庆研究中心、油气资源与探测国家重点实验室重庆页岩气研究中心、深部岩土力学与地下工程国家重点实验室重庆研究中心等3个院校共建平台,1个国家博士后科研工作站。
二、部门决算情况说明
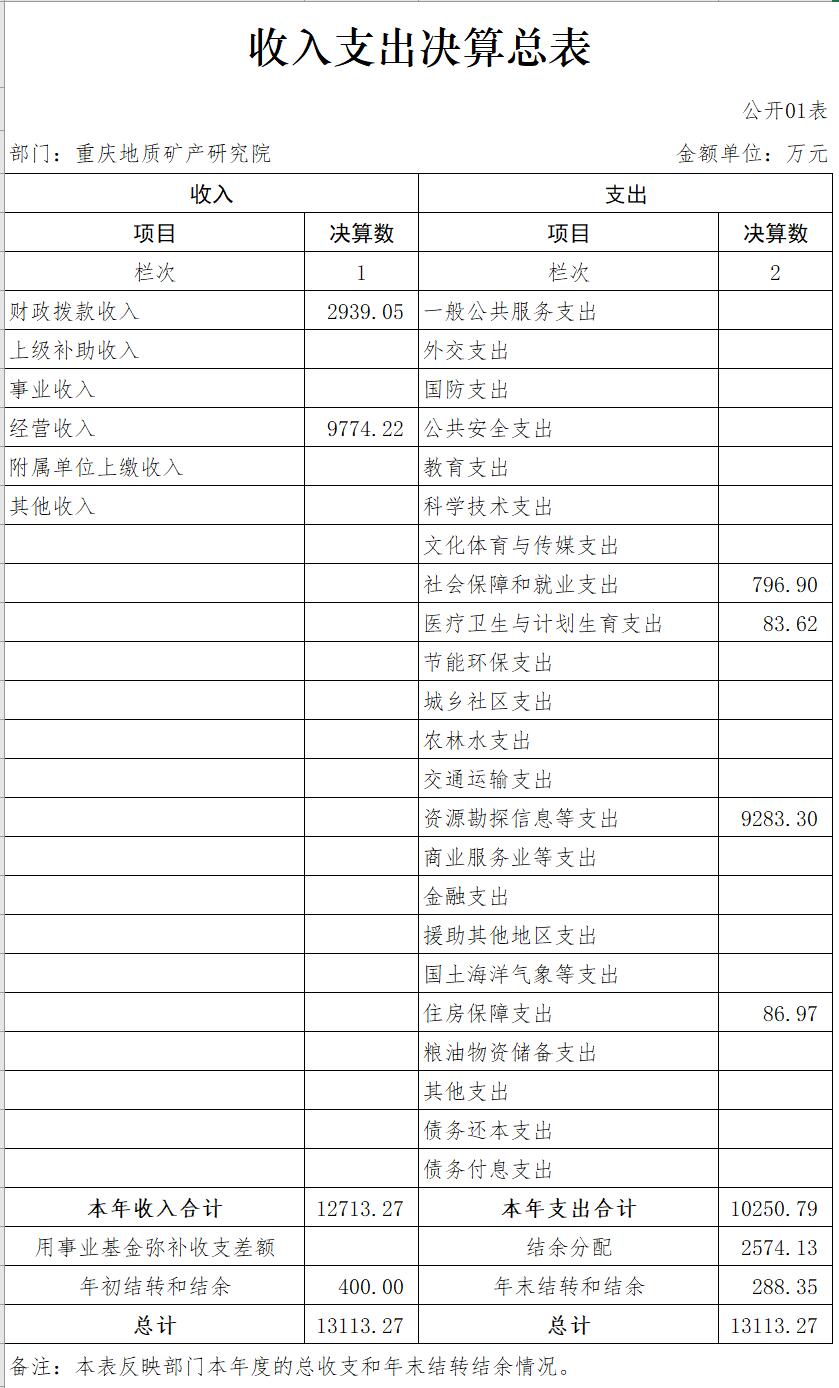
(一)收入支出决算总体情况
我院2016年度决算收入总计12,713.27万元,年初结转400万元;支出总计10,250.79万元,年末结余分配2,574.13万元,年末结转288.35万元。
(二)上下年收支增减变化情况
2016年收入决算数12,713.27万元,较2015年收入决算数11,634.42万元增加1,078.85万元,增幅9.27%。其中:2016年财政拨款收入较2015年减少1,047.08万元,原因为2015年我院取得中央财政通过市级财政转拨的项目经费,而2016年无此项拨款;2016年经营收入较2015年增加2,125.93万元,原因主要为我市加大地质灾害治理力度,我院地灾类技术服务收入有所增长,但这块业务具有较强政策性且是阶段性任务,不具有持续性。
2016年支出决算数10,250.79万元,较2015年支出决算数10,507.48万元减少256.69万元,下降2.44%。其中:因人员变动和国家薪酬调整,使得 2016年社会保障和就业支出较上年增加56.35万元,医疗卫生与计划生育支出较上年增加40.19万元,住房保障支出较上年增加28.74万元;因实验室设备购置支出和人员薪酬变化,使得资源勘探信息等支出较上年增加893.03万元;此外,2015年国土海洋气象支出决算数主要为我院承担的中央财政项目支出数,2016年未产生此项支出,故较上年减少1,275.00万元。
(三)预决算收支差异情况
我院2016年度收入决算数12,713.27万元,较年初收入预算5,088.29万元增加7,624.98万元。其中:财政拨款收入决算数2,939.05万元较年初预算2,888.29万元增加50.76万元,全部为离退休人员基本养老金调增数50.76万元;经营收入决算数9,774.22较年初预算2,200.00万元增加7,574.22万元,主要原因是我市加大地质灾害治理力度,我院地灾类技术服务收入有所增长,但这块业务具有较强政策性且是阶段性任务,不具有持续性。
我院2016年度支出决算数10,250.79万元,较年初支出预算5,488.29万元增加4,762.50万元。其中:财政拨款支出决算数3,050.70较年初预算3,288.29万元增加237.59万元,原因主要为人员经费、离退休人员支出变化;经营支出决算数7,200.09万元较年初预算2,200.00万元增加5,009.09万元,主要原因为我院承担的地灾类服务项目支出增加所致。
三、“三公”经费情况说明
(一)“三公”经费支出总额情况
2016年度我院“三公”经费支出共计9.33万元,与年初预算数持平,较上年支出数减少0.82万元,主要原因在于我院进一步加强“三公”经费管理,“三公”经费支出得到进一步缩减。
(二)“三公”经费分项支出情况
2016年度我院因公出国(境)费用0.00万元,费用支出与年初预算数和上年支出数持平。公务车购置费0.00万元,费用支出与年初预算数和上年支出数持平。公务车运行维护费6.00万元,费用支出与年初预算数持平,较上年支出数减少0.82万元,原因在于我院进一步加强公务用车运行管理,公务车运行费继续降低。公务接待费3.33万元,费用支出与年初预算数和上年支出数持平。
(三)“三公”经费实物量情况
2016年我院因公出国(境)共计0个团组,0人;公务用车购置0辆,公务车保有量为5辆;国内公务接待30批次,100人。2016年人均接待费333.00元,车均维护费1.20万元。
四、其他需要说明的事项
(一)机关运行经费情况
2016年我院机关运行经费支出为0万元,原因是本单位性质为事业单位,按照决算口径我院无机关运行经费。
(二)国有资产占用情况
截至2016年12月31日,我院共有车辆5辆,全数为一般公务用车5辆;单价50万元以上通用设备12台(套),单价100万元以上专用设备13台(套)。
(三)政府采购支出情况
2016年我院政府采购支出总额511.65万元,全部为政府采购货物支出。
(四)预算绩效管理情况
我院2016年项目支出预算设定的绩效目标为:提升我院科研基础平台科研能力和实验室分析测试水平,增强我院为市国土房管局提供技术支撑服务能力,开展人才团队建设,完成培养高级人才2-4人,发表高水平论文2-3篇,完成项目结题2-3项。绩效总体评价情况如下:依托现有的科技创新平台,全年组织申报各级各类科研项目66项,获得资助项目15项,包括国家级项目3项,省部及项目4项;发表各类科技论文90篇,其中SCI论文3篇,EI论文4篇;申请发明专利4项,实用新型专利1项,获得授权实用新型专利1项;登记软件著作权2项;申报行业标准5项,发布行业标准2项;获省部级科技奖励5项;3人获得省部级科技人才名号;3名研究人员获评教授级高级工程师职称,6名研究人员获评高级工程师职称;地质灾害科技创新平台被国土资源部列为“国家地质灾害自动化监测工程技术研究中心”培育基地。
五、专业名词解释
(一)财政拨款收入:指本年度从本级财政部门取得的财政拨款,包括一般公共预算财政拨款和政府性基金预算财政拨款。
(二)事业收入:指事业单位开展专业业务活动及其辅助活动取得的收入;事业单位收到的财政专户实际核拨的教育收费等资金在此反映。
(三)经营收入:指事业单位在专业业务活动及其辅助活动之外开展非独立核算经营活动取得的收入。
(四)年初结转和结余:指单位上年结转本年使用的基本支出结转、项目支出结转和结余、经营结余。不包括事业单位净资产项下的事业基金和专用基金。
(五)结余分配:指单位当年结余的分配情况。根据《关于事业单位提取专用基金比例问题的通知》(财教[2012]32号)规定,事业单位职工福利基金的提取比例,在单位年度非财政拨款结余的40%以内确定,国家另有规定的从其规定。
(六)年末结转和结余:指单位结转下年的基本支出结转、项目支出结转和结余、经营结余。不包括事业单位净资产项下的事业基金和专用基金。
(七)基本支出:指为保障机构正常运转、完成日常工作任务而发生的人员经费和公用经费。其中:人员经费指政府收支分类经济科目中的“工资福利支出”和“对个人和家庭的补助”;公用经费指政府收支分类经济科目中除“工资福利支出”和“对个人和家庭的补助”外的其他支出。
(八)项目支出:指在基本支出之外为完成特定行政任务和事业发展目标所发生的支出。
(九)经营支出:指事业单位在专业业务活动及其辅助活动之外开展非独立核算经营活动发生的支出。
(十)“三公”经费:指用一般公共预算财政拨款安排的因公出国(境)费、公务用车购置及运行维护费、公务接待费。其中,因公出国(境)费反映单位公务出国(境)的国际旅费、国外城市间交通费、住宿费、伙食费、培训费、公杂费等支出;公务用车购置费反映单位公务用车购置支出(含车辆购置税);公务用车运行维护费反映单位按规定保留的公务用车燃料费、维修费、过路过桥费、保险费、安全奖励费用等支出;公务接待费反映单位按规定开支的各类公务接待(含外宾接待)支出。
(十一)机关运行经费:为保障行政单位(含参照公务员法管理的事业单位)运行用于购买货物和服务等的各项公用经费,包括办公及印刷费、邮电费、差旅费、会议费、福利费、日常维护费、专用材料及一般设备购置费、办公用房水电费、办公用房取暖费、办公用房物业管理费、公务用车运行维护费以及其他费用。
六、决算公开联系方式
联系电话:023-88316329,023-88316039







